Welcome to the Official Web Site of Bihar
Home
Skip to main content
Skip to Main Site GOB
हिंदी
Admin Login
Urban Development and Housing Department
Skip Navigation Links
Home
About Us
Contact Us
Notice Board
Notice Board
Notifications
Building Plans
Circulars-1199
Notifications-1191
Notifications-1191
Office Documents
TA TS CS Letters
Acts and Rules
Circulars
Allotments
Orders and Office Orders
RTGS Orders
Transfer and Postings
Tenders
Proceedings
Contact Info
E-Mail Info
Notifications-1191
Notifications-1191
Download
Organisational Chart
Minister Court Case (BSHB)
Cabinet Decisions
List of Urban Local Body (ULB)
Scheme Guidelines
TA TS and Tender Status
Review Notes
Urban Plan Docs
Admin Approvals
Budget Report
Annual Financial Statement
Schemes
Media Gallery
Photo Gallery
Video Gallery
Publications
Important Links
Audit Reports New
Recruitment
Useful Info
Audit Reports
Useful Link
RTI
RTI Proactive Disclosures Under Right To Information Act-2005
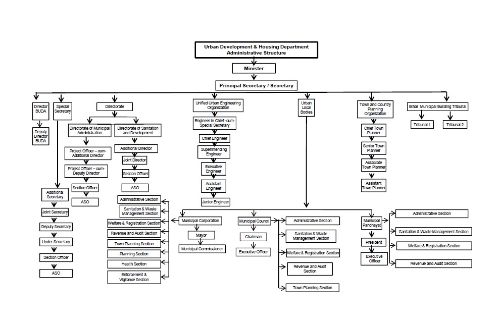
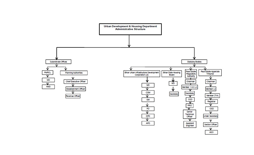
Organisational Chart
Organisational Chart
Functions
Local Government, that is to say the constitution and powers of municipal corporation, municipalities, notified area committees, improvement trusts, mining settlement authorities and other local authorities for the purpose of Local Self-Government or local administration.
Pounds and prevention of cattle trespass in urban areas.
Administration of Bihar Restriction of Uses of Land Act.
Town and Country Planning.
Environmental planning and co-ordination.
Cinema.
Control over regional development authorities.
Collections of bones of unclaimed cattle in municipal areas and its settlement.
Slum Development scheme.
Control of all officers serving under the Urban Development Department.
Administrative charge of all buildings occupied by the Urban Development Department.
Control of Bihar State Water-Supply and Sewerage Board.
District Boards and Local Self-Government Act.
List of Schemes Running in the Department
Water Supply Schemes
Drainage, Sewerage and other Sanitation Schemes
13th Finance Commission
National Ganga River Basin Authority (NGRBA)
Jawaharlal Nehru National Urban Renewal Mission (JNNURM)
Urban Infrastructure Development Scheme for Small and Medium Towns (UIDSSMT)
Integrated Housing and Slum Development Plan (IHSDP)
Basic Services to Urban Poor (BSUP)
Urban Infrastructure and Governance (UIG)
Swarn Jayanti Shahari Rojgar Yojna
Integrated Low Cost Sanitation Scheme (ILCS)
Chief Minister Urban Development Scheme
Civic Amenities
Construction/Renovation of ULBs Buildings
Master Plan, Preparation of Project Reports
Capacity Building
e-governance
Monitoring/Evaluation/Supervision/Establishment of resource center and Urban Planning
Strengthening/Modernization of Bihar State Housing Board and completing the House of Housing Board.
Strengthening of Urban Poverty Alleviation Directorate
Solid Waste Management
Establishment of Engineering Cell
Fixed Allowances to Elected Members
Land acquisition for building construction
Construction of Road and Bridges
Establishment of Urban Information System
Externally Aided Project (EAP)
Externally Aided Program for Urban Reforms
Externally Aided Program for Bihar Urban Development
Border Area Development Program (BADP)
Backward Regions Grant Fund (BRGF)