Welcome to the Official Web Site of Bihar
Home
Skip to main content
Skip to Main Site GOB
हिंदी
Admin Login
Health Department
Skip Navigation Links
Home
About Us
Contact Us
Office Documents
Notifications
Corrigendums
Office Orders
Resolutions
Transfer and Posting
Proceedings
Letters and Circulars
Training
Organisational Setup
Citizens Information
Introduction
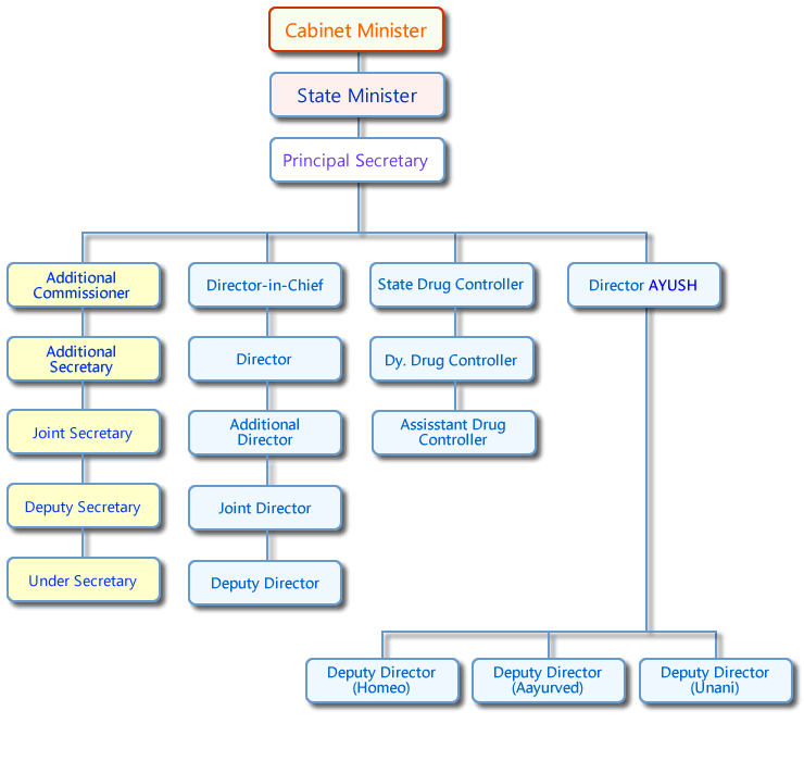
Organisation Chart
Download
Allotment Info
Acts and Rules
Forms
COVID-19 Resources
Media Gallery
Photo Gallery
Video Gallery
Publications
Notices
Notice Board
Schedule for Specialty Clinic
List of NEET Qualified and Eligible Candidates of PGMAC-2018
Important Links
AES GUIDELINES
Disclosures under RTI
New Formats
Operational Guidelines
Useful Links
Selfie after Vote
Essential Drug List
Recruitment
Recruitment
Notifications
Best Practices
Gradation List
Medical Colleges Notifications
Organisation Chart